《企業會計準則第9號——職工薪酬》(2014)第六條規定,企業發生的職工福利費,應當在實際發生時根據實際發生額計入當期損益或相關資產成本。職工福利費為非貨幣性福利的,應當按照公允價值計量。對于職工福利費的范圍,會計實務中一般是按照財企(2009)242號文件界定的范圍作為基礎。

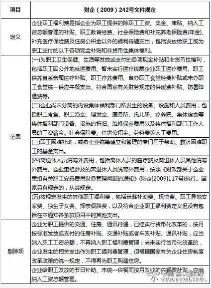
表-1備注:上表財企(2009)242號文件規定的“剔除項”,在會計核算時不作為福利費核算而作為工資進行核算。大家在為《國家稅務總局公告2015年第34號》歡呼時,可能忘記了財企(2009)242號文,34號公告僅僅也是向242號靠攏而已。在《企業會計準則第9號——職工薪酬》2014年修訂前,會計實務中一般是職工福利費按照工資的14%進行計提,借方計入當期損益或相關資產成本,貸方計入負債;而會計準則修訂后,不再預提,而是按照實際發生額直接計入當期損益或相關資產成本。
二、職工福利費的稅務處理
企業所得稅法及其實施條例對于職工福利費沒有進行明確的定義,但是在國稅函(2009)3號對職工福利費明確了其列支范圍。

表-2《企業所得稅法實施條例》第四十條規定,企業發生的職工福利費,不超過工資薪金總額14%的部分,準予扣除。此處的“工資薪金總額”是指企業實際發生的,并且允許稅前扣除的工資薪金總額,而不是會計上的工資薪金提取數總額?!肮べY薪金總額”是指企業按照本通知第一條規定實際發放的工資薪金總和,不包括企業的職工福利費、職工教育經費、工會經費以及養老保險費、醫療保險費、失業保險費、工傷保險費、生育保險費等社會保險費和住房公積金。屬于國有性質的企業,其工資薪金,不得超過政府有關部門給予的限定數額;超過部分,不得計入企業工資薪金總額,也不得在計算企業應納稅所得額時扣除。《國家稅務總局關于企業工資薪金和職工福利費等支出稅前扣除問題的公告》(國家稅務總局公告2015年第34號):企業福利性補貼支出稅前扣除問題列入企業員工工資薪金制度、固定與工資薪金一起發放的福利性補貼,符合《國家稅務總局關于企業工資薪金及職工福利費扣除問題的通知》(國稅函〔2009〕3號)第一條規定的,可作為企業發生的工資薪金支出,按規定在稅前扣除。不能同時符合上述條件的福利性補貼,應作為國稅函〔2009〕3號文件第三條規定的職工福利費,按規定計算限額稅前扣除。