我不是藥神》電影觸動了中國藥價虛高的痛點,讓民眾再次將目光放在了醫藥行業。實際上,國家稅務總局已經通過推行“兩票制”來遏制藥品、醫療器械流通過程中的灰色收入來抑制虛高藥價。在觀察“兩票制”對打擊醫藥企業偷漏稅、抑制虛高藥價發揮的作用的同時,稅務機關對藥企展開稽查工作,意圖內外施壓,雙管齊下。在稽查風暴中,藥企巨額“會議費”的貓膩逐步展現出來。
一、巧立名目:“會議費”
會議費,顧名思義是因為企業召開會議所發生的一切合理費用。《企業所得稅法》第八條規定,企業實際發生的與取得收入有關的、合理的支出,包括成本、費用、稅金、損失和其他支出,準予在計算應納稅所得額時扣除。
但是,《企業所得稅法》及其實施條例對可以列入企業所得稅稅前扣除的“會議費”的定義、范圍、標準以及相關證明規定不明,致使企業一股腦地將與開會有關的費用全部塞入“會議費”中,殊不知稅務機關已經盯上了其中的貓膩。
在醫藥行業,天價“會議費”的問題似乎更加嚴重。為了將藥品成功推銷進醫院、并撬動醫生的處方權,讓醫藥代表成為醫生的“用藥導師”已成為圈內藥企的共識,而由外企引入中國的學術會議營銷,由于其隱秘性和“合規性”而受到此前采用帶金銷售(銷售提成)模式的公司的青睞。因此,各類醫藥學術會議越開越多、越開越大、越開越貴。
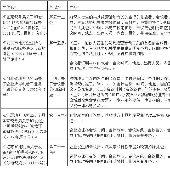
企業所得稅法上“會議費”的范圍沒有明確,但是,可以參考一下規范性文件,正確認識“會議費”:
對于會議費扣除的憑證以及證明材料,以下規范性文件可以作為參考:
正是由于會議費的范圍較為寬泛,加之稅法、稅收政策文件沒有明確規定,因此藥企便樂于巧立名目,將各類費用塞入會議費,做稅前扣除。隨著醫藥行業內對帶金銷售模式監管的深入,會議費的支出出現“大躍進”的現象。舉例而言,根據公開數據顯示,2012年,益佰制藥(600594.SH)、昆明制藥(600422.SH)、同仁堂(600085.SH)和東北制藥(000597.SZ),四家公司的會議費用分別為2.95億元、2.72億元、2.17億元和2.1億元;中新藥業會議費支出由2010年的2.8億元快速增長至2012年的4.7億元;恒瑞醫藥2010年在實現37.44億元的營收的同時,會議費支出也高達3.63億元。
由于會議這塊遮羞布的各種作用,醫藥公司們每年都在樂此不疲地舉行著各種會議,因此滋生的巨額費用間接拉高了藥價。
二、糾葛:會議費、業務招待費、業務宣傳費、贊助費
藥企不遺余力地將大量費用塞入“會議費”,原因來自三方面:一是藥企正在轉變帶金銷售模式,通過會議、學術會議營銷等模式,試圖“合法”、“隱蔽”地給與醫生利用,二是贊助費不能做稅前扣除、業務招待費、業務宣傳費稅前扣除有比例限制,而會議費沒有;三則是這三類費用的表現形式具有重疊,對于一筆支出計入會議費、業務招待費、業務宣傳費、贊助費都具有可行性。
各類費用的扣除規定:
為了推銷產品,醫藥企業進行了大量商業活動,產生了大量費用,例如宴請、贈送禮品、廣告宣傳、組織會議和參加會展等。而這些活動的費用,并不是機械地計入某一項費用。例如,對醫生的商業宴請,當然屬于業務招待費。但是,若藥企在酒店餐前進行了醫學學術討論,然后用餐,便可以計入會議費,對稅務機關蒙混過關。再例如,醫藥行業處方藥的宣傳主要借助學術推廣之類的活動。需要注意的是,這些學術推廣活動雖然具有宣傳的性質,但不屬于大眾媒體上的宣傳,不能按照廣告和宣傳費的標準在稅前列支,藥企便同樣計入會議費。還有一些情況,難以準確定義,例如藥企以組織方合作伙伴形式參與大型學術會議,由于不具有主辦、承辦、協辦的身份,其支付的費用應當作為“贊助費”還是“業務宣傳費”,也是模棱兩可。
正是由于會議費、業務招待費、業務宣傳費、贊助費的相互糾葛,而“會議費”又是一個“大口袋”,因此大部分性質模糊的費用,被藥企丟入了會議費,與稅務機關玩起了小心機。
下圖為某一大型醫藥學術會議合作協議:

三、七寸:藥企稅務稽查打在哪里
2017年初,國稅總局發布《2017年稅務稽查重點工作安排》,其中重點提到開展醫藥行業專項整治,要求認真落實糾正醫藥購銷和醫療服務中不正之風,發揮稽查部門打擊涉稅違法職能作用,增強稽查影響力,服務經濟大局。隨著政府抑制藥價的決心再次加強,稅務機關亦加強對藥企的稽查,當初在會議費上藏貓膩的藥企,紛紛“踩雷”。隨著醫藥行業“兩票制”的施行,大量虛開案件浮出水面,嚴重程度并不亞于會議費問題,不得不令人警醒。
藥企稅務風險防范以及稅務爭議應對的前提,是尋找稅務機關稽查的重點與藥企要害。對癥下藥方能藥到病除。
下面一個案例,曾刊載于《中國稅務報》(作者王麗新、過江鴻),可為借鑒。
“某稅務機關對大型醫藥制造企業A企業開展例行檢查,發現該企業“銷售費用”下的二級科目“會議費”列支金額占其“銷售費用”70%以上。經過進一步調查,稽查人員發現,企業員工在“會議費”中報銷的餐費,竟占該二級科目 金額的80%以上,而與會議相關的場地、交通、住宿和設備租賃等費用合計不到20%。檢查人員按照該企業年均會議費發生額 估算,該醫藥企業近3年的餐費竟高達近8億元,直接將50%的藥品制造毛利率水平拉低了近20個百分點,對此,檢查人員提出了質疑。
該企業負責人解釋,此類會議是由本企業醫藥代表或營銷人員組織,由醫療衛生專業人士參加的,旨在向與會人士提供產品信息或學術及醫教信息。費用包括場地設備租金、交通費、住宿費和會議餐費等。之所以餐費占比過高,主要是此類會議大多為小型學術會議,召開地點大多在醫療機構附近的餐館。雖然形式上是用餐,但實質是借用餐館場地向被邀請的醫生介紹產品的藥效和臨床經驗等,屬于與經營相關的正常業務宣傳,不屬于業務招待,因此在申報納稅時做了全額列支處理。
檢查人員認為,雖然餐費并不等同于業務招待費,更不能簡單地理解其與正常經營無關。但是,被查企業以餐費發票作為核算會議費的報銷憑據,會議的真實性難以解釋。同時,企業邀請函上注明的會議地點均在醫院科室內部,舉辦時間在正常辦公時間內,但餐費的刷卡支付憑單中的時間基本為晚餐時間。另外,當檢查人員試圖向被邀請的醫院科室求證時,均無法取得第三方能夠證明會議真實性的證據資料。”
這是典型的在“會議費”上做手腳的案件。我們認為,藥企財務必須重視會議費列支的相關要求。即便目前缺乏相關法律文件規定,但是,會議名稱、時間、地點、目的及參加會議人員花名冊、會議材料(會議議程、討論專件、領導講話)、會議召開地酒店(飯店、招待處)出具的服務業專用發票(營改增后改為增值稅發票)等都需要留存備查。
四、扣除新規:藥企不能放松警惕
2018年7月1日起《企業所得稅稅前扣除憑證管理辦法》開始實行。《辦法》明確了企業稅前扣除憑證的管理原則、關于稅前扣除憑證的概念、范圍的規定,并且進一步解決了長期以來存在的“發票是唯一合法扣除憑證”的爭議。
《辦法》第四條規定,稅前扣除憑證在管理中遵循真實性、合法性、關聯性原則。真實性是指稅前扣除憑證反映的經濟業務真實,且支出已經實際發生;合法性是指稅前扣除憑證的形式、來源符合國家法律、法規等相關規定;關聯性是指稅前扣除憑證與其反映的支出相關聯且有證明力。
從該條看來,一方面,《辦法》對于企業所得稅稅前扣除憑證的管理釋放了利好信息:藥企企業所得稅稅前扣除管理愈加寬松,更加注重支出的真實發生,強調實質重于形式原則。但是,發票的取得依然受到增值稅管理的約束,其他憑證的取得時間、補開、換開等內容需要遵守《管理辦法》的相關規定。
而另一方面,根據《辦法》第七條的規定,“企業應將與稅前扣除憑證相關的資料,包括合同協議、支出依據、付款憑證等留存備查,以證實稅前扣除憑證的真實性”,對藥企各項費用稅前扣除相關憑證的證明資料仍然作出了一定要求;稅務機關對藥企提供證明是否足以證實“稅前扣除憑證的真實性”,擁有較大的裁量空間。
因此,在企業所得稅稅前扣除憑證以及證明材料管理方面,藥企仍然不能放松警惕。